首页
关于我们
公司简介
发展历程
资质证书
获奖证书
企业文化
主营业务
信用卡分期辅助营销(电销)
信用卡分期辅助营销(专项分期)
商户拓展维护
乡村金融营销拓展和运维
对公网络客户服务
个人电子银行营销推广
网络金融业务拓展
大堂业务引导
信息系统集成及技术服务
资产管理
稽核业务影像信息采集、信息录入
项目案例
辅助营销类
智慧项目集成类
维修维护类
后台业务服务类
资产管理类
企业动态
业务动态
团队动态
合作伙伴
合作伙伴列表
合作伙伴区域分布地图
人力资源
人才理念
人才招聘
团队建设
联系我们
在线反馈
热搜产品
购车分期
装修分期
分期通
电销
善融商务
企业网银
收单
电子银行
项目案例
辅助营销类
智慧项目集成类
维修维护类
后台业务服务类
资产管理类
首页
项目案例
辅助营销类
湖北省建行信用卡分期类和赋能外呼项目
吉林省建行信用卡一般分期电话外呼业务
吉林省建行信用卡分期通营销辅助服务
吉林省建行信用卡装修分期营销辅助服务
苏州建行零售业务与数币业务辅助营销
上海银行信用卡外呼业务合作
上海市建行零售业务辅助营销外呼合作
浙江省建行信用卡分期外呼服务
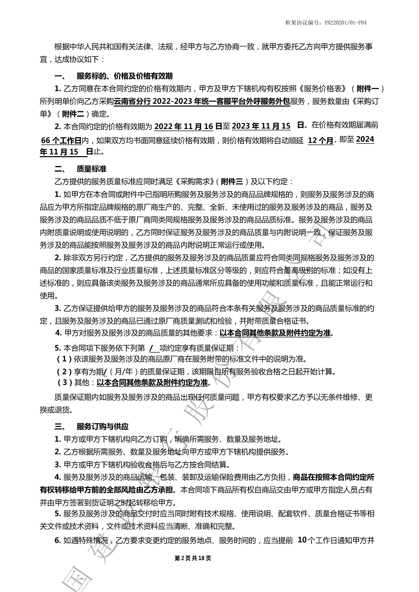
云南省建行统一客服平台外呼服务外包
天津市建行信用卡分期及客户经营业务
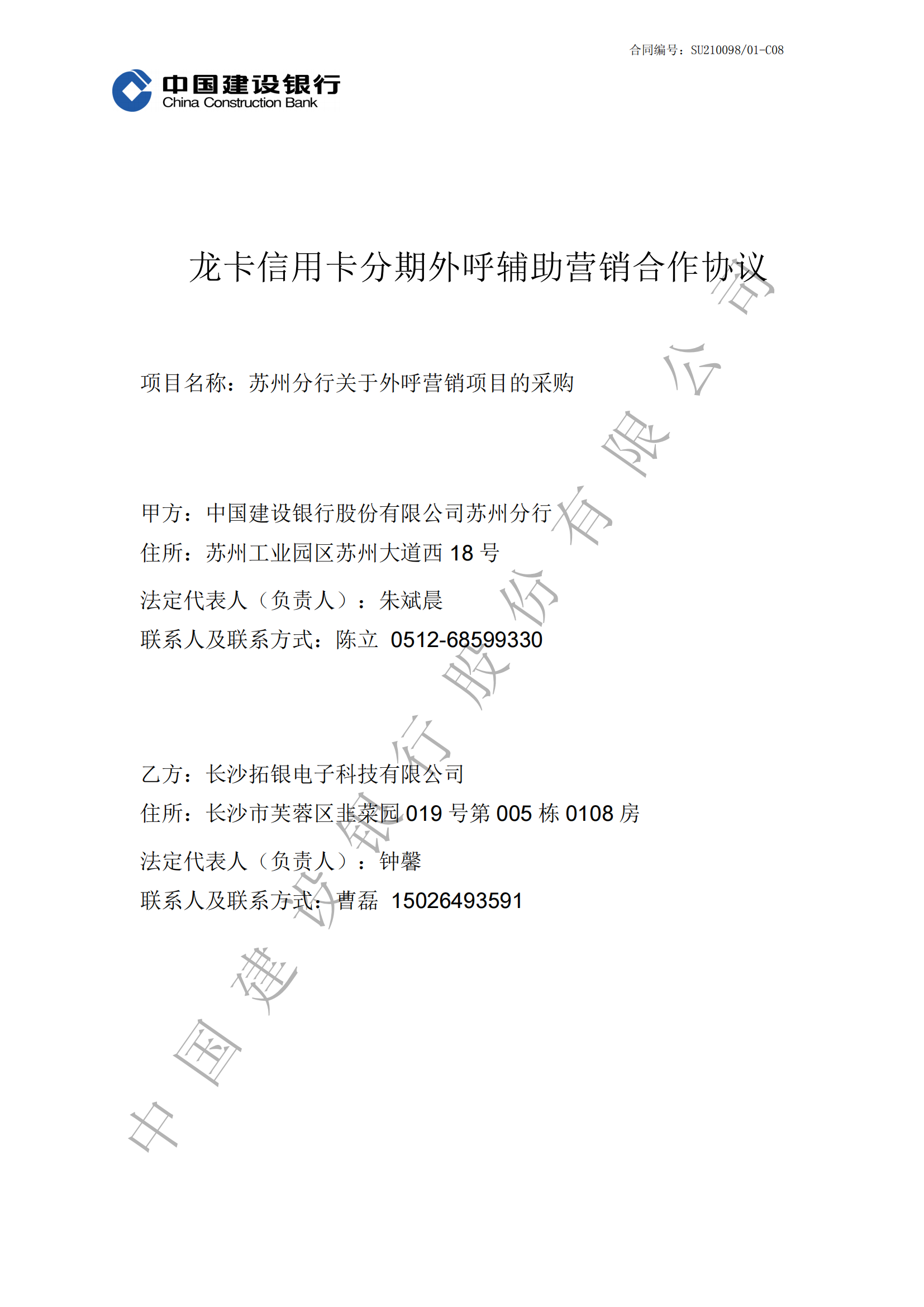
苏州建行龙卡信用卡业务外呼辅助营销
苏州建行龙卡信用卡分期外呼辅助营销
«
1
2
3
»
To Top